Shop All Categories
Trending products
Robot Pi Shop
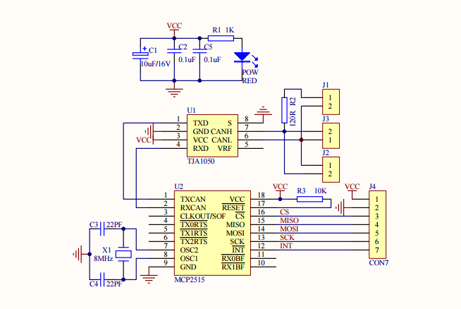
Modern cars may have up to 100 sensor for control and monitoring . With more and more features being added to cars like autonomous driving, airbag systems, smart car systems, sensors units continue to increase. With sensor units delivering important information like speed and etc, any miscommunication or loss of data could lead to fatal accidents. Thus, simple communication protocols like UART, I2C, SPI, are not suitable because they are not as reliable as CAN communication.
The MCP2515 CAN Bus interface module include both CAN Bus controller (MCP2515) and CAN Bus tranciever (TJA1050). Therefore you can use this module to connect any CAN device (like OBD II system in your car) to any microcontroller (like arduino, STM, TIVA C) without worring about if the microcontroller support the CAN Bus protocol or not.
Specifications
Default Title
Robot Pi Shop
Pickup available,usually ready in 1 hour
Ground Floor Shop, Sayde Street, Fanar Matn 1202
Fanar
Lebanon
CM-000076-DVR
| Price |
|---|
| SKU |
| Rating |
| Discount |
| Vendor |
| Tags |
| Weight |
| Stock |
| Short Description |
Description here
Description here